为确保全县幼儿园2025年招生工作公开、有序进行,结合各公办幼儿园办园实际,现将招生计划通告如下:
一、各公办幼儿园小班招生计划



二、小班招生、中大班插班时间
全县公办幼儿园5月份进行小班招生,各园招生公告将陆续发布,请广大家长及时关注。
青田县城区公办幼儿园
2025年秋季小班招生工作实施办法
已公布
青田家长请关注报名相关信息
↓↓↓
为贯彻落实《中共中央国务院关于优化生育政策促进人口长期均衡发展的决定》《浙江省教育厅办公室关于推进阳光招生专项行动做好2025年义务教育及学前教育招生入学(园)工作的通知》等文件精神,结合本县实际,特制定青田县城区公办幼儿园2025年秋季小班招生工作实施办法。
2021年9月1日至2022年8月31日出生的3周岁适龄幼儿。

(一)县中心幼儿园、县机关幼儿园、县实验幼儿园、平演幼儿园、水南幼儿园、石郭幼儿园、油竹幼儿园、华侨幼儿园
1.优先批
(1)各类优抚优待对象子女。
(2)同一家庭“长幼随园”适龄幼儿。
2.第一批
户籍在相关幼儿园招生范围内的适龄幼儿。


3.第二批
(1)招生范围同第一批。父母在招生范围内拥有户籍的适龄幼儿。
(2)招生范围同第一批。父母在招生范围内拥有商品住房的适龄幼儿。房产证以父母全权所有房产证为认定依据,房屋用途应为“住宅”。
(3)招生范围同第一批。父母是招生范围内机关事业单位在职在编人员的适龄幼儿。
4.第三批
(1)招生范围同第一批。(外)祖父母在招生范围内拥有户籍的适龄幼儿。
(2)招生范围同第一批。(外)祖父母在招生范围内拥有商品住房的适龄幼儿,且房屋用途应为“住宅”。
5.第四批
其他适龄幼儿。
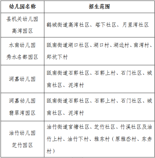
(二)县机关幼儿园高湾园区、水南幼儿园秀水名都园区、润嘉幼儿园、润嘉幼儿园翡翠湾园区、油竹幼儿园芝竹园区
1.优先批
(1)各类优抚优待对象子女。
(2)同一家庭“长幼随园”适龄幼儿。
(3)父母房产符合相关幼儿园招生条件的适龄幼儿。房产证以父母全权所有房产证为认定依据,房屋用途应为“住宅”。

2.第一批
户籍在相关幼儿园招生范围内的适龄幼儿。

3.第二批
(1)招生范围同第一批。父母在招生范围内拥有户籍的适龄幼儿。
(2)招生范围同第一批。父母在招生范围内拥有商品住房的适龄幼儿。房产证以父母全权所有房产证为认定依据,房屋用途应为“住宅”。
(3)招生范围同第一批。父母是招生范围内机关事业单位在职在编人员的适龄幼儿。
4.第三批
(1)招生范围同第一批。(外)祖父母在招生范围内拥有户籍的适龄幼儿。
(2)招生范围同第一批。(外)祖父母在招生范围内拥有商品住房的适龄幼儿,且房屋用途应为“住宅”。
5.第四批
其他适龄幼儿。
(一)报名流程
报名前,家长自行下载“浙里办APP”,以家长的身份信息进行实名注册。
报名时,家长携带户口本原件、预防接种证及相关批次的佐证材料到幼儿园进行现场资格核验,并登录“青田县中小学(幼儿园)招生入学报名系统”,如实、完整无误地填写有关信息,按要求上传各类真实、合法、有效的佐证材料清晰图片,完成网上报名(报名条件中户籍迁入时间与房产证登记时间截止到5月8日),联系电话保持畅通。
幼儿园现场报名资格核验时间:5月9日至10日(8:30-12:00,13:30-16:30)。网上报名录入时间:5月9日8:30至10日17:00。
(二)优待政策
1.落实优抚优待对象子女入园政策
(1)烈士子女、现役军人子女、国家综合性消防救援队伍人员子女、公安英烈和因公牺牲伤残人民警察子女、正在进藏干部职工子女及其他符合条件的人员,按国家、省、市、县有关政策就近安排入园。5月6日至7日(8:30-12:00,14:30-17:00),监护人携带户口本原件、幼儿预防接种证、政策文件、身份证明材料等到县教育局513办公室报名。
(2)我县A、B类人才子女,按就读意愿直接安排入园;C、D类人才子女,在2个就读意愿内通过抽签安排入园;E、F类人才子女,在3个就读意愿内通过抽签安排入园。5月6日至7日(8:30-12:00,14:30-17:00),监护人携带《青田县A-F类人才子女入学申请表》、户口本原件、幼儿预防接种证及佐证材料到县教育局513办公室报名。
(3)我县幼儿园教师子女可在父母任教幼儿园就读,5月7日前向相关幼儿园申请;县级以上优秀教育工作者、优秀教师、偏远山区(享受500元及以上农村特岗津贴的学校)教师子女在3个就读意愿内通过抽签安排入园,5月6日至7日(8:30-12:00,14:30-17:00),监护人携带《青田县县级以上优秀教育工作者、优秀教师、偏远山区教师子女入学申请表》、户口本原件、幼儿预防接种证及佐证材料到县教育局513办公室报名。
2.推行“长幼随园”入园服务举措
积极推行“长幼随园”人性化服务举措,服务对象的兄(姐)下学期需仍在该园就读。5月6日至7日(8:30-12:00,14:30-17:00),监护人携带户口本原件(长幼关系证明)、预防接种证等材料到县教育局513办公室报名。
(一)录取工作遵循“批次优先、随机摇号”原则。当同一所幼儿园同一批报名人数超过核定的招生名额时,该批报名对象全部实行电脑摇号录取,后续批次的录取自动终止;当幼儿园前一批未招足计划时,在后一批报名对象中通过电脑摇号录取,以此类推,直至完成招生计划数。
(二)优抚优待对象子女及“长幼随园”幼儿优先录取,电脑摇号录取数相应核减。
(三)双(多)胞胎参与摇号,摇中一人,其他参照“长幼随园”录取。
(四)家长可在“浙里办APP”或“浙江政务服务网”上登录“青田县中小学(幼儿园)招生入学报名系统”查询幼儿录取情况,未录取的报名对象请及时关注五月下旬发布的补招公告,可以根据幼儿园空余学位情况再次报名。
(一)县教育局成立青田县城区公办幼儿园2025年秋季小班招生工作领导小组,局长任组长、分管领导任副组长、学前教育指导中心和监审科负责人任组员。各幼儿园要加强招生组织领导,营造良好招生氛围,严格按照本办法开展招生工作。对于违规违纪招生造成不良影响或严重后果的幼儿园,追究幼儿园主要负责人责任。
(二)为确保招生工作公平、公正、公开,电脑摇号录取工作由县教育局委托公证处人员组织实施,将邀请部分县人大代表、政协委员、家长代表参与现场监督。
(三)家长提供的材料必须真实有效,若存在弄虚作假现象,取消报名及就读资格。若发现同一幼儿在多所幼儿园重复报名、报名注册幼儿与实际就读幼儿不符等情况,取消其报名及就读资格。名额不可自行转让,未按时报名者视为自动弃权。
附件:
1.青田县A-F类人才子女入园申请表
2.青田县县级以上优秀教育工作者、优秀教师、偏远山区教师子女入园申请表

青田县教育局
2025年4月27日
— END —
来源 | 青田教育
编辑 | 朱超艳
责编 | 林璐
审核 | 刘献勇
版权归原作者所有 若有侵权请及时告知

