
今日清明没有“雨纷纷”
古人云:“清明时节雨纷纷”,不过今年的清明,老天爷似乎想先给我们一点甜头,好天气继续点亮清明假期第二天。
清明节气,气清景明之意,此时正是鸟语花香的盛春时节。古人描述的清明物候是:“一候桐始华,二候田鼠化为鴑,三候虹始见。”
“春雨如烟正清明,一曲怀念故人听”,清明时节雨纷纷更增添了一份思念之情。就青田而言,进入4月份以后,暖湿气流明显增强,带来了更多的水汽,而此时冷空气势力并没有完全撤去,冷暖气流时常在青田以及长江南侧交汇,就会造成“清明时节雨纷纷”。此时青田的冷暖气流交汇有四种类型,第一种是暖空气向北推到青田后,冷空气势力很弱,这样单一的暖空气控制,就会形成春暖花开的好天气;第二种是暖湿气流到了青田后,冷暖气流交汇,如果时间超过5天的话,就会形成春季连阴雨天气;第三种是暖空气势力很强,冷空气势力也很强,冷暖气流交汇以后就会形成对流性的天气;第四种是暖空气势力弱,冷暖气流交汇以后,冷空气南下把暖空气打压到南面去,青田单一地以冷空气控制为主,但这个时候往往冷空气控制的云量会比较多,所以有的时候是阴天,有种要下雨的感觉。
清明时节,气温回升、雨水增多,养生重在疏肝解郁、健脾祛湿、顺应阳气升发。起居宜早睡早起,适度踏青散步舒展身心;饮食减酸增甘,多吃春笋、荠菜、山药、薏米等时令清补食材,少油腻辛辣;同时注意春捂防风、谨防花粉过敏,保持心情舒畅,忌情绪郁结,以此调和阴阳,安稳度过清明节气。
晴雨转换频繁 气温有起伏
春姑娘的性情就是变化多端,好天气撑不过三天,“清明时节雨纷纷”的老古话还是会奏效。
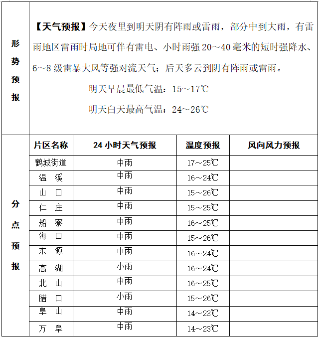
这不,随着弱冷空气潜入,天气很快就要“变脸”,今天夜里到明天阴有阵雨或雷雨,部分中到大雨,有雷雨地区雷雨时局地可伴有雷电、小时雨强20~40毫米的短时强降水、6~8级雷暴大风等强对流天气。
雨水抢镜后,气温会逐渐下调,顺便取消“夏日体验”,回到春天该有的模样。预计明天白天最高气温在25℃上下。
8日到9日随着雨带北抬,我县降水短暂停歇;多云天气为主。
10日起我县又被拽入“多阵雨或雷雨”的天气环节。
气温表现也比较“调皮”,今天冲高之后,明起逐渐下调,回到春日该有的模样;9日起再次冲高,我县集体“过夏天”,最高气温猛冲至30℃以上,但这也是“昙花一现”,11日起气温又会下调!
总之,春日天气节奏变化快,大家一定要关注临近天气预报,合理安排好生活。

【国际天气】
(一)未来重点天气预报
1.阿富汗巴基斯坦降水仍将持续
未来三天,受高空槽、低层暖湿急流和地形抬升的共同作用影响,阿富汗和巴基斯坦仍将有中到大雨,其中,阿富汗中部、巴基斯坦西北部将有暴雨,高海拔山区大到暴雪或雨夹雪;上述地区过程累计降水量15~40毫米,部分地区60~90毫米,局地120毫米以上。此外,巴基斯坦西部、阿富汗南部将有5~6级风、阵风7~9级。
2.加拿大有暴风雪天气
未来三天,受高空槽影响,加拿大西部高海拔山区和南部、五大湖地区北部、拉布拉多半岛等地部分地区有中到大雪或雨夹雪,局地有暴雪或大暴雪,上述部分地区伴有5~6级风、阵风7~8级,江河湖面阵风9级以上。此外,美国东部、墨西哥中部、洪都拉斯、多米尼加等地部分地区有小到中雨,局地有大雨,五大湖南部等地部分地区伴有短时强降水、雷暴大风等强对流天气。
(二)未来三天各大洲具体预报
亚洲:阿富汗巴基斯坦降水持续
4月5日12时-4月8日12时(UTC):塔吉克斯坦、阿富汗中部高海拔地区和瓦罕走廊、中西伯利亚、堪察加半岛、蒙古国东部等地有小到中雪或雨夹雪,部分地区有大到暴雪。阿富汗中部、巴基斯坦北部、土库曼斯坦南部、印度西北部、不丹、尼泊尔北部、缅甸北部、印度尼西亚、马来西亚等地部分地区有中到大雨,局地暴雨。巴基斯坦西部、阿富汗南部、伊朗高原、琉球群岛、朝鲜半岛等地有4~6级风、阵风7~9级。
欧洲:北欧有雨雪中欧有大风
4月5日12时-4月8日12时(UTC):冰岛、挪威大部、瑞典中北部等地部分地区有中到大雪或雨夹雪,局地暴雪;大高加索地区、葡萄牙北部、西班牙中北部等地部分地区有中到大雨。此外,挪威南部、瑞典南部和中欧大部有5~6级风、阵风7~9级。
北美洲:加拿大有较强降雪
4月5日12时-4月8日12时(UTC):加拿大西部高海拔山区和南部、五大湖地区北部、拉布拉多半岛、阿拉斯加半岛有中到大雪或雨夹雪,局地有暴雪或大暴雪,受高空槽过境影响,上述部分地区有5~6级风、阵风7~8级,江河湖面阵风9级以上。美国东部、墨西哥中部、洪都拉斯、多米尼加等地部分地区有小到中雨,局地大雨;上述部分地区伴有短时强降水、雷暴大风等强对流天气。
大洋洲:大部天气晴朗
4月5日12时-4月8日12时(UTC):新西兰北岛、巴布亚新几内亚、所罗门群岛等地部分地区有小到中雨,局地大雨或暴雨,其余地区以晴或多云天气为主。
非洲:中部多阴雨
4月5日12时-4月8日12时(UTC):刚果民主共和国中南部、坦桑尼亚、喀麦隆南部、尼日利亚南部、乌干达、安哥拉中部、中非东部、加蓬、赤道几内亚等地部分地方有中到大雨,局地暴雨。
南美洲:阿根廷北部有较强降雨
4月5日12时-4月8日12时(UTC):哥伦比亚、厄瓜多尔、秘鲁北部、委内瑞拉西部、圭亚那、巴西东北部、阿根廷东北部、乌拉圭、巴拉圭东南部等地部分地区有中到大雨,局地有暴雨;其中,阿根廷东北部还将伴有短时强降水、雷暴大风等强对流天气。此外,智利南部、阿根廷南部、玻利维亚东南部等地部分地区有4~6级风、阵风7~9级。
(三)国际城市天气预报


