为进一步加强教师队伍建设,优化师资队伍结构,根据《浙江省事业单位公开招聘暂行办法》精神和我县教育事业发展的需要,经研究决定,浙江省青田县中学(以下简称青田中学)赴浙江师范大学公开招聘事业编制教师3名。现将具体事宜公告如下:
一、学校简介
青田中学地处具有“华侨之乡、石雕之乡、名人之乡”美誉的侨乡青田,学校创办于1939年春,校园占地面积200多亩,现有51个教学班,2000多名在校生,224名教职工,为浙江省首批一级普通高中特色示范学校、省一级重点中学。
二、招聘岗位及条件
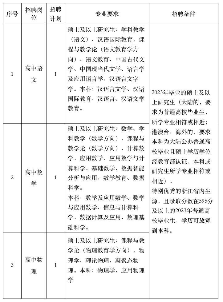
青田中学赴浙江师范大学招聘教师计划表
三、招聘对象和条件
应聘人员除应具备招聘岗位所需资格条件外,还需符合以下条件:
1.拥护党的基本路线,遵纪守法,品德高尚,作风正派,热爱教育事业,志愿从事教育工作;
2.年龄为18至35周岁(1987年8月1日至2005年8月1日期间出生),博士45周岁以下(1977年8月1日以后出生);
3.具有中华人民共和国国籍,户籍不限;
4.身心健康,具有适应岗位要求的身体条件。
四、招聘程序和办法
按照公开、平等、竞争、择优的原则,通过报名、考试、体检、考察、聘用等程序进行。
1.信息发布平台
青田县人民政府门户网、浙江师范大学就业信息网、青田人社公众号、青田教育公众号、青田中学公众号等等。
2.报名和资格审查
现场报名:
时间:2023年4月14日14:30—17:30
地点:浙师大23幢外语楼109室。
网络报名:
(1)每位应聘人员限报一个岗位。
(2)报名时间:网络报名时间自公告发布之日起至4月13日17:00止;逾期不再接受报名。
(3)网络报名方式如下:
①点击网址进行报名:报名链接
https://s9cisrdu74.jiandaoyun.com/f/6427e923cb71c90008d53d81
报名二维码
②报名信息及初审状态查询:报名成功后可采用以下方式进行信息查询。网址查询链接:
https://s9cisrdu74.jiandaoyun.com/q/6427e923cb71c90008d53d81
查询二维码
(4)报名时须上传或现场提供以下材料:
①盖好院校公章的普通高等学校毕业生就业协议书(一式三份)(网签学校凭网页截图打印稿);
②《就业推荐表》(原件所在高校盖章);
③有效期内的二代居民身份证;
④荣誉证书、成绩证明、获奖证书和资格证书等材料。
师范生还需提供师范类证明。
(5)资格初审:报名结束后,招聘单位根据招聘岗位所需条件对报名人员进行资格初审,经资格初审,通知符合招聘条件的人员参加考试。请各应聘人员在此期间保持手机畅通,否则,视为应聘人员自动放弃本次考试资格。
3.考试
(1)考试时间与地点:应聘人员于2023年4月15日8时30分前到浙江师范大学23幢外语楼109室报到。
(2)资格复审:通过资格初审的应聘人员,携从报名系统下载打印的应聘人员基本情况登记表及学校核发的就业推荐表、师范生证明、教育部学生司制发的《全国普通高校毕业生就业协议书》(网签学校凭网页截图)、相关荣誉证书等原件及复印件,到考试现场进行资格复审。
(3)测试:本次招聘考试不设开考比例。应聘人员经资格复审后参加专业测试。测试形式为说课,说课准备时间为45分钟,说课时间为15分钟。满分为100分,合格分为70分,测试不合格者自然淘汰。根据测试结果,择优现场签订就业协议。
4.体检与考察
体检参照人社部、国家卫健委、国家公务员局《关于修订公务员录用体检通用标准(试行)及公务员录用体检操作手册(试行)有关内容的通知》(人社部发〔2016〕140号)政策执行;考察工作按《公务员录用考察办法(试行)》(中组发〔2021〕11号)执行,具体时间另行通知。
体检、考察不合格的或考察存在《浙江省国家公务员录用考察工作细则》规定不宜录用情形的,我校有权单方解除就业协议。
5.公示与聘用
体检、考察合格者正式确定为拟聘用对象,拟聘用对象在青田县人民政府信息公开网、青田人社微信公众号、青田教育公众号、青田中学微信公众号向社会公示7个工作日,对拟聘人员没有异议或反映有问题经查实不影响聘用的,按聘用审批权限办理聘用手续。
聘用人员列入事业编制管理,与学校签订五年服务期限的事业单位聘用合同,并按规定约定试用期。试用期满后,考核合格者,予以正式聘用;不合格的,取消聘用。正式聘用后按《青田县中小学教师管理工作规定》(青教人〔2020〕9号)执行。
五、其他事项
1.参加本次公开招聘的非浙江师范大学学生,请于4月13-14日进入浙师大访客预约链接登记审批,审核通过后,入校码将以手机短信的形式发送,参会当天出示入校码并刷身份证后可进校。进校时间选择:4月15日7:00到20:00,事由:参加青田教育局招聘,被访人填学生处李凤莲老师。
2.2023届毕业生必须在7月底前取得《毕业证书》;未取得《教师资格证书》的毕业生,必须在一年试用期内取得。
3.应聘人员资格审核贯穿招聘工作全过程。应聘人员提交的报名信息应当真实、准确、有效。凡提供虚假信息和材料,或有意隐瞒本人真实情况的,一经查实,即取消招聘资格。
4.本次招聘考务工作由青田县人力资源和社会保障局、青田县教育局、青田中学组织实施。
5.本公告未尽事宜,由青田县人力资源和社会保障局、青田县教育局、青田中学负责解释。
如有变动,另行通知。
咨询电话:
青田中学 0578-6503008 6909008
青田县教育局 0578—6822583 0578—6824892
青田县人力资源和社会保障局 0578—6822270
(扫码下载附件)
青田县人力资源和社会保障局
青田县教育局
浙江省青田县中学
2023年4月3日

